各相关单位及个人:
为深入贯彻落实党的十九大和第五次全国金融工作会议精神,落实证监会与教育部联合发布的《关于加强证券期货知识普及教育的合作备忘录》部署,做好期货知识普及工作,适应新形势下期货市场发展对人才的需求,在中国证券监督管理委员会期货部(以下简称证监会期货部)、中国证券监督管理委员会投资者保护局(以下简称证监会投保局)指导下,郑州商品交易所(以下简称郑商所)联合中国期货业协会(以下简称中期协)举办第四届“郑商所杯”全国大学生金融模拟交易大赛(以下简称“郑商所杯”)。现将有关事项通知如下。
一、指导单位
证监会期货部、证监会投保局。
二、主办单位
郑商所、中期协。
三、参赛对象
大赛对在校大学生开放,包括本科生、研究生(硕士、博士)。曾累计两次获奖者(不含优胜奖)不在参赛对象之列。
四、参赛方式
本届大赛仅接受以个人形式报名参加。
五、时间安排
报名时间:7月1日至9月30日。
比赛时间:9月1日至10月31日。
六、注册报名
参赛者可通过衍生品学苑(edu.czce.com.cn)、“郑商所发布”微信公众号、郑商所官网、中期协官网等渠道报名参赛。报名时,参赛者需提交参赛昵称、真实姓名、手机号码、身份证号码、学号、学校、学院、专业、年级、学生证扫描件等信息。
七、模拟交易
报名参赛后,参赛者可以在衍生品学苑网站郑商所杯栏目下载并登陆大赛专用交易软件,进行模拟交易。
八、理论学习
报名参赛后,参赛者可通过以下途径学习期货期权知识:
1.通过衍生品学苑网站郑商所杯专栏、郑商所发布微信公众号了解有关品种现货及期货知识。
2.通过中期协网上后续培训系统学习期货期权基础知识。中期协网上后续培训系统账号可在衍生品学苑网站个人中心查询。
3.通过参加各承办单位举办的“期货知识进校园”活动,以讲座、直播或上机模拟等互动性方式,学习期货交易特点、了解期货市场功能。
九、大赛规则
比赛主要包括交易能力测试和理论知识水平测试。交易能力测试以赛季内参加模拟交易的成绩为评定标准。理论知识水平测试以期货从业人员资格考试的成绩为评定标准。具体规则如下:
(一)交易能力测试
1.测试目的:考查参赛者平衡风险和收益的能力。
2.账户初始虚拟保证金为50万元。
3.交易品种:郑商所已上市的所有品种,包括期货合约和期权合约。
4.交易制度:交易时间、涨跌停板幅度、限仓标准等与郑商所实盘交易一致。合约将在其交割月前一个月的最后一个交易日收盘时停止交易。 5.保证金按照郑商所规定标准收取;手续费按照郑商所规定标准的1.5倍收取。
6.大赛最后一天,参赛者可以继续保留持仓,当日权益按照结算价计算,并以此权益进行评选。
7.每个账户的活跃交易日应不小于18天;如报名时,剩余交易日不足36天,活跃交易日应不少于剩余交易日的一半。
8.交易能力测试得分依据单位净值、最大回撤度、方差进行计算,具体计算方法见附件。
(二)理论知识水平测试
1.理论知识水平测试得分为附加分。如参赛者通过测试,将获得理论知识水平测试固定得分10分。
2.理论知识水平测试采用中期协组织的期货从业人员资格考试,考试内容为“期货基础知识”和“期货法律法规”两门课程。
3.如参赛者已通过期货从业人员资格考试,考试成绩在本次大赛中有效,视作通过理论知识水平测试。尚未通过的参赛者可自行报名参加2021年7月或2021年9月的期货从业人员资格考试。
4.考试成绩以中期协提供数据为准。
(三)综合评定
1.最终成绩为交易能力测试得分和理论知识水平测试得分之和。
2.如参赛者在交易能力测试环节存在交叉使用账户、操作多个账户、对敲等异常交易行为,活动举办方将取消其评奖资格。
3.如参赛者以虚假身份信息获得参赛资格,经查实后,活动举办方将取消其评奖资格。
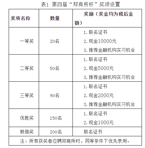
十、奖项设置
大赛奖项根据参赛者综合得分进行评选,用以奖励大赛中表现最佳的参赛者。
本届大赛设立5个等级奖项,具体分为一等奖、二等奖、三等奖、优胜奖和鼓励奖。其中,一等奖20名,二等奖50名,三等奖90名,优胜奖150名,鼓励奖200名,共计510名(具体见表1)。

一等奖、二等奖、三等奖的获奖者可获得:(1)郑商所、中期协联合颁发的证书;(2)现金奖励;(3)推荐郑商所等金融机构实习机会。其中,一等奖奖励税后10000元,二等奖奖励税后5000元,三等奖奖励税后2000元。
优胜奖的获奖者可获得:(1)郑商所、中期协联合颁发的证书;(2)现金奖励税后1000元。
鼓励奖获奖者可获得郑商所、中期协联合颁发的证书。
所有获奖者应聘郑商所时,同等条件下优先录用。
此外,承办单位与高校在大赛组织、培训及指导学生等方面表现突出的,大赛举办方将予以表彰。
十一、参赛咨询
在报名及参赛过程中,如有问题,可加入衍生品学苑网站郑商所杯栏目中公布的QQ群或致电0371-65610998进行咨询。
郑商所 中期协
2021年5月18日