学院快讯

首页 > 学院快讯 > 正文
【经院风采】经济学子斩获第九届全国统计建模大赛一等奖
作者:裴硕  编辑:刘园美   发布时间:2023-08-31  发布来源:beat365英国官方网站    浏览次数:

8月22日至23日,2023年第九届全国大学生统计建模大赛总决赛在杭州落下帷幕,经济学子斩获本科生组国赛一等奖和研究生组国赛三等奖的佳绩。

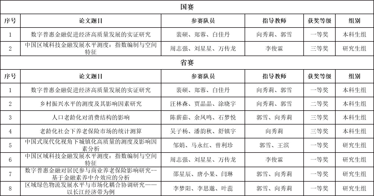
据悉,本次大赛在国家统计局统计教育培训中心、教育部高等学校统计学类专业教学指导委员会、全国应用统计专业学位研究生教育指导委员会联合指导下,由中国统计教育学会主办,浙江财经大学承办。自2月开赛以来,全国共有613所院校,11213支队伍,3.36万人参赛。经过27个省赛区选拔,共有600支队伍入围全国赛。经全国赛通讯初评、现场复评,最终评选出一等奖60支(其中本科生组40支、研究生组20支),我院裴硕、郑蓉、白佳丹团队(指导教师向秀莉、郭雪)的参赛作品《数字普惠金融促进经济高质量发展的实证研究》荣获本科生组全国一等奖,周志强、刘星星、万传龙团队(指导教师李俊霖)的参赛作品荣获研究生组全国三等奖。此外,学院学生团队还取得省赛8项奖励的好成绩,为长达半年的备赛画上了圆满的句号。

全国大学生统计建模大赛是“全国普通高校大学生竞赛入榜赛事”,旨在大学生中倡导学习统计、应用统计的良好氛围,促进关注经济社会热点难点问题,适应大数据时代高校及统计部门对统计人才的培养要求,提高大学生数据挖掘、数据分析、运用统计方法及计算机技术处理数据的能力,加强创新思维意识,助力推进统计现代化。

附参赛获奖名单:



版权所有:Copyright @ beat·365(英国) - 官方网站

地址:湖北省武汉市江夏区阳光大道1号 邮编:430200 电话:027-59367570